
Você consegue imaginar responder automaticamente a cada solicitação do WhatsApp, registrar conversas no Sheets e capturar leads sem esforço—enquanto elimina as taxas de LLM na nuvem? Experimente hoje!

Imagine obter clareza em tempo real do seu portfólio em Ethereum e Polygon com análise de risco baseada em IA e insights sobre taxas de gás; agilize suas decisões e assegure seus investimentos. Experimente agora!

Imagine alcançar criação de conteúdo para LinkedIn sem esforço, transformando automaticamente suas transcrições de chamadas do Fireflies em publicações refinadas. Economize tempo, aumente o engajamento e mantenha a consistência. Experimente agora!

Você já imaginou poder comparar instantaneamente os custos do ouro digital e físico e receber insights de compra diários impulsionados por IA? Busque preços ao vivo, calcule taxas, analise o sentimento—aja agora!

E se você pudesse organizar e fazer backup automaticamente de todos os seus workflows n8n em arquivos JSON estruturados por status e tag sem esforço? Comece a fazer backup hoje.

Você já imaginou poder fazer backup automaticamente de todos os seus fluxos de trabalho n8n e categorizá-los em pastas organizadas no Google Drive para visibilidade clara e arquivos prontos para auditoria? Comece agora.

Imagine obter instantaneamente, em lote, páginas para colorir com IA a partir do seu Google Sheets—sem design manual. Economize tempo, aumente a criatividade e otimize fluxos de trabalho. Comece hoje.

Você consegue imaginar automatizar publicações frescas no Instagram sem esforço? Este fluxo de trabalho transforma notícias reais de RSS em imagens e legendas criadas por IA para empreendedores, oferecendo conteúdo consistente — comece agora!

Consegue imaginar qualificar e direcionar leads instantaneamente com IA e suas ferramentas favoritas? Aumente a capacidade de resposta, reduza o trabalho manual e conquiste mais clientes—ative agora!

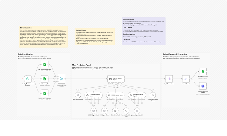
Imagine obter previsões semanais de CAPEX e ROI baseadas em dados sem esforço, usando Google Sheets e GPT-4o para priorizar projetos e simular retornos. Aja agora para transformar seu orçamento!

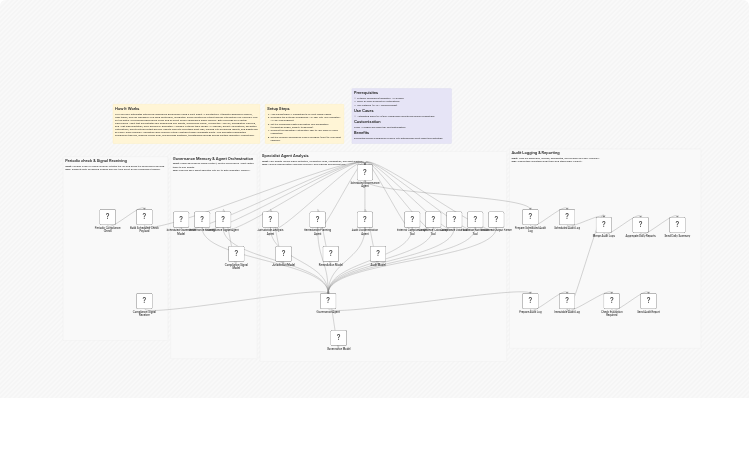
Você consegue imaginar orquestrar o monitoramento de conformidade em tempo real e o registro de auditoria com IA? Automatize tarefas multiagente para garantir a integridade regulatória. Experimente!

Você consegue imaginar automatizar a identificação de tendências e gerar ideias de posts envolventes para redes sociais que aumentam o engajamento e economizam horas? Experimente agora!

Você consegue imaginar poder pesquisar instantaneamente suas viagens passadas no Gmail, Google Agenda e Fotos com linguagem natural? Encontre reservas, fotos, eventos — inicie agora sua jornada pela estrada das memórias!

Imagine obter conteúdo contínuo em várias plataformas a partir de cada upload no YouTube. Este fluxo de trabalho detecta automaticamente novos vídeos, extrai transcrições e publica conteúdo otimizado em todos os lugares — aumente seu alcance e economize horas. Experimente agora!

Você consegue imaginar analisar automaticamente as chamadas de vendas semanais, extrair métricas-chave e entregar relatórios acionáveis no Slack? Comece hoje a automatizar sua inteligência de chamadas.

Imagine receber insights completos do mercado toda segunda-feira sem mover um dedo. Este fluxo de trabalho faz scraping, analisa e envia por e-mail estatísticas semanais de imóveis para decisões mais inteligentes. Experimente agora!

Imagine obter insights precisos de startups toda segunda-feira: este fluxo de trabalho escaneia 10 subreddits, filtra pontos de dor genuínos e entrega um relatório de oportunidades gerado por IA diretamente na sua caixa de entrada. Experimente agora!

Você consegue imaginar publicar instantaneamente posts otimizados para Facebook e Instagram usando IA e Planilhas Google, garantindo promoções equilibradas e revisão humana? Automatize suas redes sociais agora!

Imagine atingir um banco de dados unificado de job boards sem esforço, raspando e normalizando diariamente diversos feeds ATS no Supabase e no Google Sheets. Otimize insights de contratação—comece agora.

Você consegue imaginar escanear e desativar automaticamente links de emprego quebrados a cada três dias para manter a higiene e precisão dos dados? Simplifique seu pipeline de vagas hoje mesmo!

Você consegue imaginar automatizar atualizações de e-mail de clientes sem esforço? Este fluxo de trabalho extrai dados de clientes, agenda e-mails personalizados em intervalos-chave e registra as ações. Comece agora!

Você consegue imaginar sincronizar leads e oportunidades do Salesforce no PostgreSQL com backfill automático e atualizações diárias? Economize horas, evite duplicatas e aumente a precisão das análises. Experimente agora!

Você consegue imaginar transformar qualquer PDF ou DOCX em um modelo preenchível em segundos? Automatize com GPT-4o e Google Drive para aumentar a eficiência. Experimente agora!

Imagine alcançar indexação ultraveloz ao limpar e priorizar apenas suas URLs recentemente atualizadas do seu sitemap usando o Search Console. Transforme a visibilidade—comece a otimizar hoje.

Imagine alcançar builds de fluxos de trabalho n8n totalmente automatizadas sem suposições, gerando, validando e implantando em minutos usando IA e ferramentas MCP – comece agora!

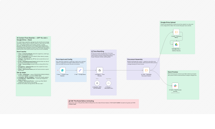
Imagine reescrever seu texto em cinco tons únicos instantaneamente—este fluxo de trabalho usa GPT-4o-mini, coleta entradas via formulário, salva todas as versões no Google Drive e publica uma prévia no Slack. Aja agora!

Você imagina conseguir detectar falhas silenciosas em workflows antes que elas te custem tempo? Esta configuração de n8n monitora as execuções, alerta sobre erros e assegura a integridade dos dados. Experimente agora!

Imagine capturar reuniões com perfeição em segundos: automatize convites ao bot Fireflies diretamente de um formulário simples para garantir que cada chamada seja gravada e resumida. Comece agora!

Você consegue imaginar gerar automaticamente briefs de inteligência pré-chamada personalizados a partir do LinkedIn? Economize horas, aumente a precisão, feche mais negócios—comece a automatizar agora!

Imagine criar música com IA e publicar no YouTube em minutos sem complicações. Este fluxo de trabalho gera faixas personalizadas, cria miniaturas e faz upload automático no YouTube. Comece a automatizar hoje!

Imagine alcançar postagens sociais sem mãos, sourcing de ofertas em marketplaces e alertas de CRM em tempo real. Simplifique cada canal e nunca perca uma oportunidade—comece hoje!

Imagine automatizar seu processo de propostas: buscar preços no Excel, gerar HTML com sua identidade visual, converter em PDF via Gotenberg e enviar por e-mail pelo Outlook sem esforço. Pronto para turbinar suas vendas? Aja agora!

E se você pudesse capturar instantaneamente cada consulta do site no SharePoint e alertar sua equipe via Gmail? Elimine entradas manuais e acelere as respostas. Experimente agora!

Imagine receber atualizações diárias sem complicações dos artigos de IA e engenharia mais valiosos do Qiita e do note, enviados diretamente para o Slack para insights instantâneos da equipe—comece agora!

Imagine obter insights SEO instantâneos e de marca a partir do seu próprio conteúdo de FAQ usando um chatbot alimentado por GPT-4o integrado ao Google Sheets. Desbloqueie suporte de equipe sem falhas agora—inicie o fluxo de trabalho hoje!

E se você pudesse classificar, extrair e armazenar anexos de e-mail automaticamente em tempo real, eliminando a triagem manual e acelerando as operações? Experimente agora!

Você consegue imaginar começar todas as manhãs com um briefing em áudio polido das suas principais métricas de CRM, suporte e vendas? Automate a criação de scripts, TTS neural e entrega multicanal. Experimente hoje mesmo!

Imagine alcançar uma orquestração de tarefas perfeita: este fluxo de trabalho atribui automaticamente issues do Paperclip usando GPT-5-mini, rastreia o progresso no Google Sheets e envia alertas por Gmail—potencialize suas operações hoje!

Imagine consumir FAQs sem usar as mãos e melhorar a acessibilidade gerando áudio automaticamente a partir do seu conteúdo de suporte. Este fluxo de trabalho converte novas FAQs em players de áudio para que os clientes interajam instantaneamente. Experimente agora!

Você já imaginou receber alertas instantâneos de licitações públicas austríacas de alto valor todas as manhãs? Este fluxo de trabalho busca, filtra, extrai e notifica: comece a agilizar agora!

Imagine receber atualizações de áudio sem esforço de cada versão do GitHub—convertendo automaticamente changelogs em anúncios em MP3 prontos para boletins informativos, aumentando o engajamento e economizando horas. Experimente agora!

Você consegue imaginar poder criar automaticamente gráficos de eventos com sua marca e agendar publicações em várias plataformas diretamente do seu Google Calendar? Economize horas, aumente seu alcance e agilize a promoção—comece hoje!

E se você pudesse postar automaticamente cada novo blog com legendas criadas por IA no LinkedIn e Twitter/X sem esforço? Economize tempo, aumente o engajamento e mantenha a consistência: comece a automatizar agora!

Consegue imaginar transmitir novos produtos do Shopify para Instagram, Facebook e X instantaneamente, sem mover um dedo? Simplifique os lançamentos sociais, maximize o engajamento—experimente hoje!

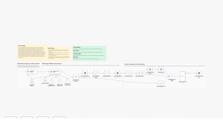
E se você pudesse triagem automaticamente e-mails de reclamações de clientes em minutos, atribuir pontuação de urgência, direcionar para departamentos e elaborar respostas sem trabalho manual? Descubra como esse fluxo de trabalho automatizado pode transformar o suporte—implante agora!

Consegue imaginar classificar automaticamente e-mails de suporte em segundos, definir prioridades e gerar respostas preliminares usando IA? Otimize sua caixa de entrada agora – comece a automatizar hoje!

Você consegue imaginar captar instantaneamente cada falha de workflow do n8n, classificar erros e disparar alertas no Slack para correções rápidas? Monitore logs no Google Sheets. Comece agora!

Imagine obter conteúdo sempre fresco nas redes sociais sem levantar um dedo: este fluxo de trabalho extrai tópicos em alta, gera tweets em pidgin e publica automaticamente no X, Threads e Facebook. Experimente agora!