
Você consegue imaginar descobrir instantaneamente leads com real intenção de compra no Twitter e Instagram? Este fluxo de trabalho automatiza a busca em redes sociais e as atualizações de CRM para agilizar o contato de vendas. Experimente agora!

Imagine obter insights de mercado em tempo real sem esforço com GPT-4o e XPOZ MCP. Esse fluxo de trabalho varre dados públicos, formata resumos e envia e-mails aos stakeholders. Comece agora!

Imagine criar automaticamente clipes ASMR, montá-los e publicá-los no Twitter em minutos com GPT-5.1, Sora v2 e Cloudinary. Assuma o controle—comece a automatizar agora mesmo!

Imagine poder sincronizar automaticamente seu diretório HRIS diariamente entre Coda, Teams e Slack para informações de equipe precisas e em tempo real? Aja agora para otimizar seus processos!

Imagine obter insights de desempenho dos funcionários em tempo real, extraindo tarefas automaticamente do ClickUp, gerando resumos de KPI com GPT-4.1 e atualizando o Google Sheets. Comece a automatizar agora!

Você consegue imaginar detectar negócios de alto risco antes que escapem? Ele analisa negócios ativos no HubSpot com IA, sinaliza riscos e alerta sua equipe instantaneamente. Experimente agora!

Você consegue imaginar detectar reembolsos de alto risco instantaneamente, avaliando cada transação com IA e alertas em tempo real para evitar estornos dispendiosos? Comece hoje mesmo!

Você consegue imaginar automatizar a ingestão de contratos, a análise de riscos com IA e os alertas para as partes interessadas em segundos, garantindo que nenhuma responsabilidade oculta passe despercebida? Comece a transformar seu fluxo de trabalho hoje mesmo!

Você consegue imaginar gerar, enviar por e-mail e armazenar documentos PDF automaticamente em minutos? Este fluxo de trabalho garante e-mails válidos, usa modelos HTML e arquiva arquivos. Comece agora!

Imagine obter correção de provas instantânea e sem erros em minutos: esse fluxo de trabalho usa IA para detectar marcas em folhas OMR, calcular pontuações e registrar resultados para decisões mais inteligentes. Comece agora!

Imagine obter selfies de celebridades virais com IA em minutos: gere imagens deslumbrantes, crie legendas envolventes e publique automaticamente no Instagram—tudo sem levantar um dedo. Desbloqueie esse poder hoje!

Você consegue imaginar analisar automaticamente o feedback dos clientes e gerar respostas personalizadas com IA em segundos, eliminando respostas manuais lentas e aumentando a satisfação? Comece hoje mesmo.

Você consegue imaginar detectar fraudes em documentos potencialmente instantaneamente, automatizar verificações de conformidade com modelos de IA e notificar equipes instantaneamente? Comece a avaliação hoje!

Você consegue imaginar executar análises de IA em paralelo com GPT-4, Claude e NVIDIA NIM para sintetizar pesquisas em minutos? Automatize a análise de ponta a ponta e relatórios—comece hoje!

Imagine gerar vídeos virais de selfies de celebridades com IA de forma automática e instantânea a partir de uma planilha do Google, otimizando a produção e aumentando o engajamento—comece hoje mesmo!

Você consegue imaginar gerar automaticamente artigos de blog de produtos refinados de entradas do Notion para o Google Docs em minutos, economizando horas na criação de conteúdo? Experimente agora!

Você consegue imaginar consultar documentos instantaneamente? Este workflow ingere arquivos do S3, extrai conteúdo com Aryn, indexa no Pinecone e responde via GPT-4o. Inicie seu chat agora!

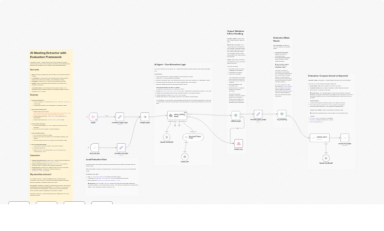
Imagine obter extração e validação perfeitas de dados de reuniões com um clique. Este fluxo de trabalho extrai detalhes da reunião, avalia a precisão e grava os resultados no Google Sheets. Experimente agora!

Você consegue imaginar automatizar suas chamadas de leads e follow-ups sem esforço, aumentando as taxas de contato e reduzindo o trabalho manual? Comece a automatizar agora.

Você consegue imaginar detectar sinais de ações em tempo real nas redes sociais e transformar instantaneamente insights em tarefas no Asana com alertas no Slack? Otimize suas decisões—experimente hoje!

Imagine gerar instantaneamente ideias de conteúdo baseadas em dados que ressoam com os pontos de dor reais dos usuários. Este fluxo de trabalho escaneia discussões públicas e transforma frustrações em postagens virais. Experimente agora!

E se você pudesse otimizar os aluguéis em todo o seu portfólio em minutos, usando agregação de dados em tempo real e insights impulsionados por IA? Assuma hoje o controle do crescimento da receita!

Imagine obter visibilidade total dos compartilhamentos externos e dos links anônimos do SharePoint em minutos, para que você possa proteger seus dados e evitar vazamentos. Execute este fluxo de auditoria agora!

Imagine obter ajustes de prêmios sem esforço e relatórios de sinistros em tempo real com análise movida por IA que recalcula as taxas e alerta sua equipe instantaneamente — comece agora!

Você consegue imaginar reconciliar centenas de transações automaticamente e eliminar erros manuais? Este fluxo de trabalho combina dados do Stripe, banco, faturas e e-commerce com o GPT-4.1. Comece agora!

Imagine alcançar uma qualificação e enriquecimento de leads sem esforço com IA, enriquecendo dados, pontuando prospects e notificando sua equipe automaticamente. Experimente agora e transforme seu processo de vendas!

Imagine alcançar uma integração de clientes perfeita em minutos: este fluxo de trabalho cria automaticamente projetos no Asana, elabora e envia contratos por e-mail, registra dados e configura canais do Slack para colaboração clara. Comece agora.

Imagine alcançar um onboarding de clientes sem atritos em minutos — crie projetos no Asana automaticamente, elabore contratos, envie e-mails, registre dados e crie canais no Slack. Pronto para um onboarding mais rápido? Comece hoje!

Imagine produzir artigos de blog super-rápidos e embasados em pesquisa sem mover um dedo — obtendo notícias automaticamente, gerando seções estruturadas e publicando documentos polidos para um conteúdo consistente. Comece agora!

Imagine obter atualizações de CRM perfeitas a partir de e-mails de resumo de reuniões usando Gmail, OpenAI e HubSpot—elimine a entrada manual e economize horas toda semana. Experimente hoje!

Imagine alcançar monitoramento proativo de negócios e alertas de risco com IA analisando os pipelines do HubSpot em tempo real. Automatize alertas no Slack e fique à frente dos negócios parados—comece agora!

Você consegue imaginar transformar imagens brutas de produtos em visuais refinados e vídeos de marketing gerados por IA automaticamente, aumentando a eficiência e a consistência? Inicie seu fluxo de trabalho automatizado agora.

Imagine gerar modelos 3D sem falhas a partir de URLs de imagens simples no Google Sheets, eliminando conversões manuais e aumentando a produtividade. Comece a automatizar agora!

Você consegue imaginar converter PDFs e imagens em posts envolventes no WordPress e conteúdo para redes sociais instantaneamente, ampliando seu alcance e economizando horas? Comece a automatizar hoje!

Imagine coletar instantaneamente prompts de busca relacionados à marca e insights de SERP reais gerados por IA? Automatize a extração de dados para visibilidade estratégica clara. Experimente agora!

Imagine obter FAQs de SEO instantâneas e estruturadas usando prompts movidos a IA e classificação GPT-4.1-mini da SE Ranking—impulsione sua estratégia de conteúdo e gere tráfego. Comece agora!

Imagine realizar inspeções de propriedades sem complicações e receber alertas instantâneos de problemas. Este fluxo de trabalho agenda, gera checklists com IA, registra dados e sinaliza problemas automaticamente. Pronto para otimizar a gestão de propriedades? Comece agora!

Imagine receber alertas em tempo real para pacotes e visitantes usando classificação por IA e notificações automáticas via Slack, SMS e e-mail. Economize tempo, reduza erros e melhore o serviço. Comece hoje!

Consegue imaginar automatizar perfeitamente a coordenação da limpeza e dos reparos na mudança? Garanta tarefas pontuais, zero esquecimentos e inquilinos mais satisfeitos—comece hoje!

Você imagina poder classificar, encaminhar e registrar reclamações de inquilinos instantaneamente sem trabalho manual? Este fluxo de trabalho n8n aumenta a velocidade e a precisão da resposta—experimente agora!

Consegue imaginar transformar texto bruto em áudio rico em emoção e arquivá-lo automaticamente no Google Drive e FTP para distribuição instantânea? Experimente agora.

Você consegue imaginar acordar com resumos de posts virais do Reddit? Este workflow busca os melhores posts, filtra por engajamento e entrega insights gerados por IA no Telegram. Aja agora!

Você consegue imaginar poder rastrear proativamente e enviar por e-mail a expiração de segredos de aplicativo e certificados do Microsoft Entra ID antes que expirem? Mantenha as operações seguras e no prazo—experimente agora!

Já imaginou gerar automaticamente seu relatório anual personalizado do GitLab e economizar horas de configuração manual? Otimize seus checks de CI/CD e segurança, comece agora!

Você consegue imaginar produzir um vídeo completo de cinco minutos para o YouTube — do roteiro aos clipes e narração — em minutos, sem edição manual? Experimente agora!

Você pode imaginar acompanhar automaticamente as expirações de domínios e enviar lembretes oportunos para evitar lapsos de renovação? Aja agora e proteja seus ativos digitais hoje mesmo!

Imagine obter rascunhos de blog otimizados para SEO em velocidade relâmpago, com análise automática de tendências, geração de conteúdo e imagens e publicação no WordPress. Simplifique seu pipeline de conteúdo agora—comece hoje!

Imagine alcançar uma reconciliação mensal de receitas impecável automaticamente com detecção de anomalias alimentada por GPT-4o. Ele busca, analisa e corrige discrepâncias em minutos. Experimente agora e otimize suas finanças!