
Imaginez obtenir une réactivation instantanée de vos clients fidèles : ce flux de travail identifie les acheteurs datant de 10 jours, crée des offres personnalisées en arabe via WhatsApp et les envoie automatiquement. Prêt à stimuler vos ventes dès maintenant ?

Imaginez pouvoir synchroniser automatiquement vos commandes Shopify dans Odoo, éliminant ainsi les saisies manuelles et les erreurs ! Optimisez dès maintenant le traitement des commandes – commencez à automatiser aujourd'hui !

Imaginez pouvoir téléverser des documents, générer des embeddings et fournir des réponses instantanées et contextuelles avec mise en cache ? Gagnez du temps et améliorez la précision : commencez dès aujourd'hui !

Et si vous pouviez trier et acheminer instantanément vos tickets de support grâce à une analyse alimentée par l'IA, libérant ainsi votre équipe des tâches manuelles ? Commencez dès maintenant à automatiser votre flux de support.

Pouvez-vous imaginer transformer sans effort les meilleurs Reels Instagram en sept scripts exploitables pour votre prochaine série de vidéos virales ? Débloquez des scripts créatifs dès maintenant – essayez aujourd’hui !

Imaginez pouvoir automatiser la prise de rendez-vous, éliminer les doubles réservations et envoyer des rappels en temps opportun sans effort ? Optimisez votre planning dès aujourd'hui — lancez-vous maintenant.

Et si vous pouviez évaluer instantanément les risques d'un contrat, extraire les obligations et générer des résumés exécutifs avec l'IA ? Notre flux de travail automatise les contrats PDF pour des décisions plus rapides — commencez dès maintenant !

Imaginez pouvoir générer instantanément des rapports de performance basés sur les données pour l’or vs les actions ? Automatisez l’analyse du marché pour détecter les lacunes et saisir les opportunités – commencez dès aujourd’hui !

Imaginez obtenir chaque matin des résumés financiers multi-actifs cohérents, sans effort manuel. Ce workflow récupère, analyse et fournit des insights sur les actions, le forex et les matières premières. Lancez-vous dès aujourd'hui !

Imaginez obtenir instantanément des vidéos IA à partir de vos feuilles de calcul : ce workflow surveille les nouvelles entrées de script dans Google Sheets, les envoie à HeyGen et met à jour avec les URL des vidéos. Commencez à automatiser dès aujourd'hui !

Imaginez pouvoir automatiser des relances personnalisées de deals par Email, Slack et WhatsApp ! Cela analyse les deals inactifs dans Zoho CRM et envoie des messages générés par l’IA. Commencez à augmenter l’engagement dès maintenant.

Imaginez pouvoir envoyer automatiquement chaque jour des e-mails chaleureux et personnalisés pour les anniversaires et noces à l'aide de vos Google Sheets et de l'IA, augmentant l'engagement client en quelques secondes. Lancez-vous maintenant !

Pouvez-vous imaginer générer instantanément des idées de publications LinkedIn qui cartonnent auprès des meilleurs ? Ce flux de travail collecte, analyse et enregistre 7 nouvelles idées dans Google Sheets. Essayez-le dès maintenant !

Imaginez pouvoir synchroniser instantanément vos tâches Notion avec Google Agenda, éviter les doubles réservations et économiser des heures de travail manuel ? Essayez dès maintenant et commencez !

Imaginez pouvoir générer et publier automatiquement les tendances X en direct, captiver votre audience avec des tweets et images créés par l'IA, et ne jamais rien manquer ? Essayez-le maintenant !

Imaginez pouvoir générer et envoyer instantanément des factures personnalisées pour chaque paiement Stripe, gagner du temps et réduire les erreurs ? Commencez dès maintenant.

Pouvez-vous imaginer empêcher vos projets Supabase gratuits de se mettre en pause automatiquement tous les 4 jours avec une configuration minimale ? Commencez à automatiser dès maintenant !

Imaginez pouvoir récupérer et enregistrer automatiquement les performances de vos publicités Meta chaque semaine et remplir les données historiques dans Google Sheets pour des rapports en temps réel ? Essayez-le dès aujourd'hui !

Imaginez pouvoir automatiser l'escalade de chaque ticket Jira en retard ou bloqué avec Gmail et Google Chat pour éviter les retards et la confusion ! Commencez dès maintenant !

Imaginez obtenir un flux constant de publications engageantes sur LinkedIn en analysant les contenus les plus performants et en automatisant de nouvelles idées — boostez votre engagement sans effort. Essayez maintenant !

Imaginez une surveillance en temps réel de l'API partenaire avec des alertes automatisées qui détectent une forte utilisation, créent des tickets Jira et envoient des notifications Slack et par e-mail. Prêt à simplifier vos alertes dès maintenant ?

Et si vous pouviez capturer automatiquement chaque réaction positive sur Facebook, la stocker dans Airtable et célébrer instantanément l’amour de vos clients dans Slack ? Boostez le moral dès aujourd’hui—commencez maintenant !

Imaginez obtenir des informations en temps réel sur les RSVP Facebook et des alertes Slack automatiques pour éviter les surreservations : simplifiez la gestion des participants et tenez votre équipe informée sans effort. Essayez dès maintenant !

Vous imaginez pouvoir récupérer automatiquement les derniers articles RSS, filtrer les doublons, et enregistrer de nouvelles informations dans Google Sheets en quelques secondes ? Démarrez dès maintenant !

Pouvez-vous imaginer pouvoir sélectionner automatiquement les meilleurs articles tech en quelques minutes, filtrer le bruit et partager instantanément des tweets engageants avec votre équipe ? Commencez à automatiser dès maintenant !

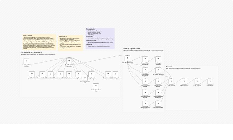
Imaginez pouvoir éliminer les contrôles de crédit manuels et accélérer l'intégration des clients ? Ce workflow orchestre des outils KYC, d'agence de crédit et de conformité pilotés par l'IA. Commencez dès maintenant !

Imaginez obtenir un flux continu de brouillons de blog optimisés SEO issus de l'actualité tendance et publiés automatiquement sur WordPress, vous faisant gagner des heures de recherche, de rédaction et de sourcing d'images. Essayez dès maintenant !

Imaginez pouvoir capturer et qualifier des leads instantanément grâce à des workflows propulsés par l'IA qui enrichissent les données, assignent des commerciaux et automatisent les relances ? Commencez à transformer vos ventes dès maintenant !

Et si vous pouviez filtrer instantanément des CV avec l'IA et acheminer automatiquement les meilleurs candidats, améliorant ainsi la vitesse et la qualité du recrutement ? Commencez dès aujourd'hui à automatiser votre processus de recrutement !

Imaginez pouvoir transformer des tickets de support en rapports développeur priorisés en quelques minutes, accélérant la résolution et réduisant le taux de désabonnement ? Automatisez les insights dès maintenant – commencez aujourd’hui !

Imaginez une gestion fluide des tâches IA avec un routage basé sur la confiance, garantissant des réponses instantanées aux requêtes simples et une prise en charge par des experts pour les demandes complexes. Essayez dès maintenant et optimisez votre flux de travail !

Imaginez pouvoir automatiser la génération de prospects sur LinkedIn et synchroniser instantanément des contacts épurés sur Google Sheets ? Il filtre, pagine et déduplique pour des résultats de qualité. Commencez dès maintenant !

Imaginez surveiller quotidiennement les vidéos YouTube sans lever le petit doigt. Ce flux de travail collecte, filtre et enregistre les nouvelles vidéos AI-automator dans Google Sheets pour des informations instantanées. Commencez dès maintenant !

Imaginez pouvoir extraire automatiquement des clips viraux de n’importe quel live stream et les enregistrer sur Google Drive en quelques minutes pour un partage sans effort. Essayez dès maintenant !

Pouvez-vous imaginer générer automatiquement des rapports hebdomadaires sur vos campagnes e-mail ? Ce flux de travail récupère vos dernières statistiques Brevo et les archive dans Google Sheets pour des insights clairs – commencez à automatiser dès maintenant.

Imaginez pouvoir gérer votre calendrier et vos e-mails directement depuis Telegram ! Ce workflow centralise la communication et la planification dans un seul assistant piloté par l’IA. Commencez dès maintenant !

Imaginez pouvoir localiser n'importe quelle vidéo de porte-parole dans une nouvelle langue sans refilmage ? Ce workflow transcrit, traduit, double et synchronise les lèvres pour une localisation fluide. Démarrez dès maintenant !

Imaginez atteindre un démarchage commercial hyperpersonnalisé sans effort : ce flux de travail recherche les prospects, génère des fiches de combat sur mesure et les livre sous forme de Google Docs. Essayez-le maintenant !

Et si vous pouviez vous réveiller avec de nouvelles citations client 5 étoiles déjà publiées sur Instagram—sans lever le petit doigt ? Ce workflow automatise la collecte d’avis, la création d’images et la publication. Essayez-le dès maintenant !

Imaginez pouvoir automatiser facilement vos publications carrousel sur Instagram, booster l'engagement et gagner des heures ? Prenez le contrôle de vos réseaux sociaux — lancez-vous dès maintenant !

Pouvez-vous imaginer transformer automatiquement vos avis 5 étoiles en publications Instagram captivantes ? Ce workflow récupère les avis, crée des visuels brandés et les publie chaque jour. Lancez l’automatisation dès maintenant !

Et si vous pouviez classer et acheminer automatiquement chaque réponse à un e-mail à froid en quelques secondes, libérant ainsi votre temps et améliorant la précision des relances ? Découvrez une automatisation transparente de votre boîte de réception – commencez dès aujourd’hui !

Imaginez pouvoir transformer en toute simplicité des enregistrements de webinaires en clips à fort impact, livrés directement sur Google Drive pour dynamiser vos emails de nurturing ! Essayez dès maintenant !

Imaginez pouvoir transformer automatiquement vos meilleurs avis clients en publications Instagram accrocheuses chaque jour ! Commencez dès maintenant !

Imaginez publier instantanément sur Instagram à partir de nouveaux flux de produits. Cette chaîne automatisée gère les images, les légendes, la publication et les notifications en quelques secondes. Prêt à révolutionner votre marque ? Agissez maintenant !

Et si vous pouviez trier et répondre instantanément à chaque demande de votre site web avec des emails IA personnalisés et des alertes en temps réel pour l'équipe, améliorant ainsi la qualité des leads ? Essayez-le dès aujourd'hui !

Imaginez obtenir des entrées CRM instantanées et précises à partir de chaque enregistrement d'appel de vente—sans besoin de notes manuelles. Ce flux de travail transcrit, analyse et met automatiquement à jour votre CRM. Commencez dès maintenant !

Imaginez obtenir des livres audio instantanés à partir de n’importe quel livre PDF, en automatisant l’extraction de texte, la structuration des chapitres pilotée par IA et les téléchargements fluides sur Google Drive. Commencez dès aujourd’hui à convertir vos livres—démarrez maintenant !