
Imagina lograr videos cinematográficos con IA de tus sueños con análisis psicológico integrado y registro automático de sueños en Google Sheets. Ahorra horas de trabajo manual—¡Comienza ahora!

Imagina lograr una prospección de ventas instantánea monitoreando ofertas de empleo en Google Jobs, LinkedIn e Indeed, filtradas y analizadas por urgencia y oportunidades de contacto. Empieza a generar leads cualificados hoy.

¿Y si pudieras evaluar al instante las imágenes de tu marca frente a las de los principales competidores en Instagram y TikTok usando análisis con IA para decisiones de diseño más inteligentes? ¡Empieza a comparar hoy!

Imagina lograr una curación de noticias automatizada en NewsAPI, Mediastack y CurrentsAPI en minutos, alimentando tu base de datos con artículos normalizados y listos para publicar: activa tu flujo de trabajo ahora.

Imagina obtener actualizaciones de noticias sin mover un dedo. Este flujo de trabajo extrae fuentes RSS cada 30 minutos, reescribe el contenido automáticamente con Groq AI y publica en Telegram. ¡Comienza ahora!

Imagina lograr una curación de issues de GitHub sin esfuerzo y newsletters dirigidos en minutos con automatización impulsada por IA. Selecciona issues favorables para colaboradores principales, resume las notas de la versión y envíalas a los suscriptores. ¡Empieza ahora!

Imagina lograr insights relámpago de perfiles sociales sin raspado manual. Este bot de Telegram utiliza IA para extraer datos de TikTok y LinkedIn directamente en Google Sheets. ¡Pruébalo ahora!

Imagina lograr un 100% de entregabilidad validando y puntuando listas de correos masivas al instante, reduciendo las tasas de rebote y protegiendo tu reputación como remitente. ¿Listo para optimizar tus campañas? ¡Pruébalo hoy!

¿Puedes imaginar transformar automáticamente los datos brutos de vecinos CDP en indicaciones de IA listas para Lucidchart, ahorrando horas de trabajo manual y errores? ¡Empieza hoy mismo a automatizar tus diagramas de red!

Imagina crear tareas automáticamente a partir de tus notas de reunión, sincronizando al instante los elementos accionables con tu CRM. Ahorra tiempo, garantiza seguimientos: ¡comienza ahora!

Imagina lograr un clonado de voz totalmente automatizado desde cualquier video de YouTube, creando voces en ElevenLabs sin esfuerzo y actualizando tu Google Sheet: ¡comienza a transformar tu flujo de trabajo hoy!

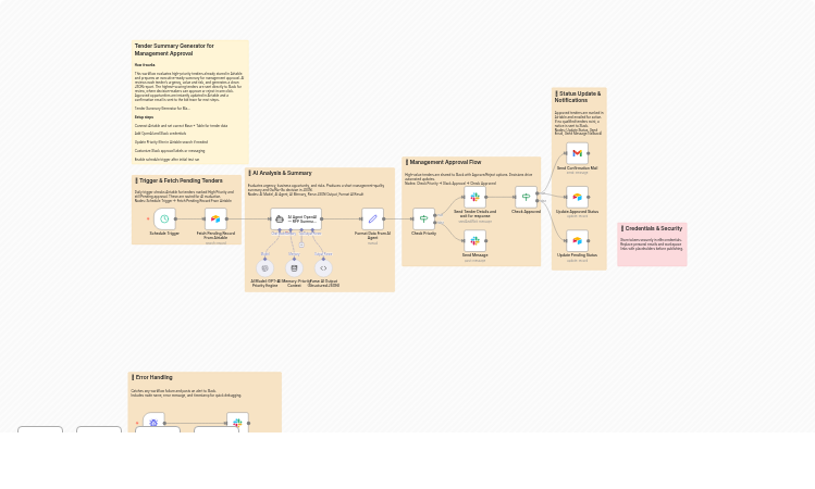
Imagina lograr una evaluación instantánea de licitaciones de alta prioridad con resúmenes impulsados por IA y aprobaciones con un clic para acelerar la toma de decisiones. ¡Obtén ofertas más rápidas y una gestión de riesgos más inteligente—comienza hoy!

Imagina lograr una bandeja de entrada organizada cada minuto con un etiquetado de Gmail impulsado por IA que aprende del historial del remitente, reduciendo el desorden y los errores humanos. ¡Empieza a optimizar tu correo ahora!

¿Y si pudieras identificar instantáneamente a los campeones que cambian de empresa y enviarles correos personalizados impulsados por IA para reactivar su interés, logrando mayores conversiones? ¡Comienza a automatizar ahora!

Imagina crear clips de pódcast sin esfuerzo: nuestro flujo de trabajo en n8n transcribe automáticamente, resalta y edita clips virales con IA para publicación en múltiples plataformas. ¿Listo para volverte viral? Empieza ahora.

¿Te imaginas poder responder automáticamente a cada reseña de Google en minutos, manteniendo la reputación de tu marca y registros organizados? ¡Comienza hoy!

Imagina obtener información diaria y un relleno histórico sin fisuras para tus Meta Ads directamente en Google Sheets, eliminando la manipulación manual de datos. ¡Potencia tu marketing: comienza hoy!

Imagina lograr listas de correo impecables en minutos: este flujo de trabajo valida y puntúa con IA cada correo para mejorar la entregabilidad y reducir errores. ¡Prueba la plantilla hoy!

Imagina recibir recaps de reuniones instantáneos y pulidos en tu bandeja de entrada cada hora. Este flujo de trabajo extrae las transcripciones de Fireflies, crea resúmenes de correo con Gemini 2.5 Pro y los envía por Gmail. ¡Pruébalo ahora!

¿Y si pudieras refinar automáticamente los prompts para alcanzar más del 95 % de precisión con bucles impulsados por IA? Este flujo de trabajo de n8n define, genera, evalúa y optimiza en minutos. ¡Pruébalo hoy!

¿Te imaginas poder capturar, enriquecer y calificar leads al instante? Este flujo de trabajo convierte consultas sin procesar en prospectos priorizados y puntuados por IA para ciclos de ventas más rápidos. ¡Pruébalo hoy!

¿Te imaginas poder detectar cambios no autorizados en Zoho CRM antes de que se produzcan daños? Este flujo de trabajo rastrea ediciones, marca actividad sospechosa y alerta a tu equipo de seguridad al instante. ¡Comienza ahora!

Imagina lograr informes semanales de rendimiento con IA en YouTube, TikTok y Skool: rastrea al instante el crecimiento y la participación. ¿Listo para automatizar tus insights?

Imagínate obteniendo insights de nichos a velocidad relámpago al raspar automáticamente la historia de Wikipedia y resumirla con IA, ahorrando horas de trabajo manual. ¡Sumérgete ahora para impulsar tu investigación de contenido!

¿Qué pasaría si pudieras conciliar automáticamente los recuentos de inventario entre Notion y Airtable, detectar discrepancias y recibir alertas instantáneas en Slack con resúmenes de IA? ¡Pruébalo ahora!

¿Te imaginas poder identificar los riesgos de renovación de SaaS 30 días antes? Este flujo de trabajo combina datos de CRM, soporte y uso para priorizar cuentas y retener proactivamente. ¡Pruébalo hoy!

¿Te imaginas generar automáticamente la documentación completa de flujos de trabajo n8n mediante IA y Telegram? Limpia, analiza, aplica plantillas y entrega en minutos. Pruébalo ahora.

Imagina obtener resúmenes diarios de tecnología perfectamente curados sin mover un dedo. Este flujo de trabajo recopila, filtra y resume las principales noticias de IA, ciberseguridad e industria. Activa el envío automático por correo y mantente informado ahora.

Imagina automatizar la programación de citas, la reprogramación, las cancelaciones y la recuperación de datos de clientes sin problemas. Este flujo de trabajo de Supabase impulsado por IA ahorra horas, reduce errores y mejora la visibilidad. ¡Pruébalo ahora!

¿Te imaginas poder automatizar la conversión de simples fotos en modelos corporales 3D y actualizar automáticamente la hoja de seguimiento de tu equipo, ahorrando horas de trabajo manual? ¡Empieza a automatizar ahora!

¿Te imaginas poder automatizar la transformación de selfies en retratos de LinkedIn pulidos al instante? Este flujo de trabajo aprovecha la IA para mejorar la calidad y el almacenamiento organizado. ¡Comienza ahora!

Imagina obtener una avalancha de clientes potenciales de dentistas cualificados de cualquier ciudad en minutos, raspando Google Maps, deduplicando con tu hoja y recibiendo alertas al instante. Empieza ahora.

Imagina lograr Inbox Cero y mantenerte informado con un único resumen diario de Google Alerts curado por IA, filtrando el ruido para centrarte en lo esencial. Comienza a automatizar tus informes ahora.

Imagina lograr una creación fluida de contenido en LinkedIn: este flujo de trabajo convierte notas de Notion en publicaciones pulidas impulsadas por IA para lograr el máximo compromiso y eficiencia. ¿Listo para mejorar tu flujo de trabajo? ¡Comienza ahora!

Imagina lograr una planificación de pausas sin esfuerzo mientras este flujo de trabajo revisa tu calendario, el clima y tus preferencias para ofrecer las mejores recomendaciones de sitios vía Slack. ¿Listo para transformar tus intervalos? ¡Pruébalo ahora!

¿Te imaginas poder configurar carpetas de proyecto, canales de Slack, páginas de Notion y borradores de correo electrónico al instante cuando llega un contrato? ¡Ahorra horas y estandariza la incorporación ahora!

Imagina recibir boletines personalizados seleccionados por IA dos veces al día a través de Telegram. Este flujo de trabajo recopila, filtra y redacta noticias automáticamente, manteniendo a los lectores informados sin esfuerzo manual. ¡Empieza ahora!

Imagina lograr un alcance hiperpersonalizado a gran escala desde tu hoja de cálculo: este flujo de trabajo lee prospectos en Sheets, crea invitaciones de LinkedIn impulsadas por IA y actualiza estados automáticamente. ¡Comienza ahora!

Imagina gestionar tu club de lectura sin esfuerzo con recomendaciones impulsadas por IA y flujos de trabajo automatizados para ahorrar horas, aumentar la participación y eliminar errores: toma el control ahora.

¿Y si pudiera escanear y marcar automáticamente cada semana las nuevas patentes de vulnerabilidades de software, asegurando que su equipo nunca pase por alto amenazas críticas? Empiece a rastrear ahora.

¿Y si pudieras detectar al instante las páginas que están perdiendo tráfico, analizar las causas raíz con IA y enviar correcciones prácticas a Slack todos los lunes? ¡Pruébalo ahora!

¿Te imaginas poder convertir enlaces infinitos en insights estructurados en minutos? Este flujo de trabajo raspa, limpia y resume la investigación web para mayor claridad. ¡Empieza ahora!

Imagina lograr monitoreo de reseñas de Google Maps en tiempo real y análisis de sentimientos sin esfuerzo manual. Nuestro flujo de trabajo automatizado extrae datos, los analiza, los almacena y te envía alertas al instante. ¡Pruébalo ahora!

¿Te imaginas poder descubrir y enriquecer leads de desarrolladores de GitHub con correos verificados y sincronización automática con tu CRM? ¡Empieza a capturar leads de alta calidad hoy mismo!

¿Puedes imaginar automatizar el enriquecimiento de leads sin esfuerzo? Este flujo de trabajo extrae información de sitios web, genera resúmenes impulsados por IA y registra los resultados para un seguimiento más rápido. ¿Listo para transformar tu proceso de ventas ahora?

¿Te imaginas poder crear documentos Word completamente personalizados y de varias páginas en cuestión de minutos? Aprovecha la IA para automatizar el formato y el contenido: ¡comienza a generar tu informe profesional ahora!

Imagina lograr un compromiso de usuario impecable alertando a los clientes exactamente cuando se lanzan las funciones que solicitaron mediante búsqueda semántica impulsada por IA. ¡Empieza a automatizar tus notificaciones hoy!

Imagina llevar un seguimiento de gastos impecable en minutos: este bot de Telegram utiliza GPT-4o, OCR y reconocimiento de voz para registrar recibos automáticamente – ¡comienza hoy!