
Stellen Sie sich vor, Sie erstellen sofortige, fehlerfreie Rechnungen, indem Sie ClickUp-Status mit Stripe und Gmail-Benachrichtigungen synchronisieren. Optimieren Sie die Kundenabrechnung und erhöhen Sie die Transparenz im Team. Erfahren Sie, wie…

Stellen Sie sich vor, Sie erhalten sofortige, fehlerfreie Bestellbestätigungen von JotForm, automatisch in Zoho Invoices ausgefüllt und über Telegram zugestellt – für zufriedenere Kunden und null manuelle Arbeit. Entdecken Sie wie…

Stell dir vor, du könntest PDFs automatisch in On-Demand-Audio-Podcasts umwandeln und dabei Google Text-to-Speech und Cloudflare R2 für nahtloses Hosting nutzen. Erfahre wie…

Können Sie sich vorstellen, doppelte JotForm-Übermittlungen sofort zu erkennen und automatisch maßgeschneiderte, KI-generierte E-Mails zu versenden, Stunden zu sparen und Genauigkeit zu gewährleisten? Erfahren Sie wie…

Was wäre, wenn du App-Screen-Aufnahmen mühelos in professionelle UGC-Anzeigen verwandeln könntest, die Engagement steigern und Stunden an Schnittzeit sparen? Erfahre jetzt mehr…

Stellen Sie sich vor, Sie könnten sofort konsistente, visuelle Workflows mit integrierter Farbcodierung und Vorlagen starten, um Fehler zu minimieren und die Zusammenarbeit zu optimieren? Erfahren Sie wie…

Was wäre, wenn Sie neue Immobilien-Leads sofort den besten Angeboten zuordnen und CRM-Aktualisierungen optimieren könnten? Dieser Workflow automatisiert Formulardaten, KI-Zuordnung und CRM-Einträge. Erfahren Sie mehr…

Kannst du dir vorstellen, die Erstellung viraler biblischer Vlogs und KI-gesteuerter Videoproduktion zu automatisieren? Spare Stunden und steigere das Engagement mit KI-Agenten und Veo3. Erfahre wie…

Können Sie sich vorstellen, mehrere Binärdateien sofort in strukturierte Base64-JSON-Arrays für nahtlose API-Integration umzuwandeln? Erfahren Sie, wie…

Stell dir vor, du erreichst sofortiges, personalisiertes Onboarding für jeden neuen Lead, indem du JotForm, GPT-4o und Perplexity AI kombinierst. Vereinfache die Ansprache mit maßgeschneiderten B2B- und B2C-E-Mails. Erfahre wie…

Stell dir vor, du optimierst die Erstellung von LinkedIn-Inhalten – von Telegram-Befehlen bis hin zu KI-generierten, menschlich genehmigten Posts, in wenigen Minuten synchronisiert in deiner Tabelle. Erfahre wie…

Stell dir vor, du erreichst mühelos next-level Memecoin-Hype: Dieser Workflow erstellt automatisch individuelle Meme-Coin-Bilder mit Gemini und tweetet sie sofort, um Engagement zu steigern. Erfahre jetzt mehr…

Stell dir vor, du hättest eine zu 100 % aktuelle Kontaktliste ohne manuelle Prüfungen – dieser Workflow erkennt zurückgesendete Gmail-Nachrichten, aktualisiert Google Sheets sofort und benachrichtigt Teams über Slack. Erfahre, wie…

Stellen Sie sich vor, Sie erreichen umfassende EOD-Sichtbarkeit mit automatisiertem Datenaabruf aus ClickUp und GoHighLevel, KI-Erkenntnissen und sofortiger Verteilung an Slack, E-Mail und Google Drive. Erfahren Sie, wie…

Können Sie sich vorstellen, jedes Video mühelos zu transformieren, indem Sie Hintergründe entfernen und benutzerdefinierte Szenen zusammensetzen, Zeit sparen und das Engagement steigern? Entdecken Sie wie…

Kannst du dir vorstellen, tägliche n8n-Workflow-Backups zu GitLab zu automatisieren und so Versionskontrolle und Prüfpfade zu gewährleisten? Erfahre, wie…

Können Sie sich vorstellen, hochwertige Leads automatisch aus Google-Suche und Maps zu generieren und dabei Stunden an Dateneingabe und Anreicherung zu sparen? Entdecken Sie, wie…

Können Sie sich vorstellen, Bestellungen automatisch von Airtable zu Shopify zu übertragen, inklusive sofortiger Kundenbestätigungen, manuelle Fehler zu eliminieren und die Abwicklung zu beschleunigen? Jetzt mehr erfahren…

Können Sie sich vorstellen, die Erstellung und Zustellung professioneller Rechnungen zu automatisieren? Dieser n8n-Workflow formatiert Bestellungen aus JotForm, konvertiert sie in PDF, speichert sie in Drive und sendet E-Mails an Ihre Kunden. Erfahren Sie, wie…

Kannst du dir vorstellen, die Analyse von Instagram-Videos und die Skripterstellung in wenigen Minuten zu automatisieren, dabei Stunden manueller Arbeit zu sparen und das Engagement zu steigern? Erfahre, wie…

Stellen Sie sich vor, Sie könnten jede Rechnung sofort extrahieren, kategorisieren und ablegen und so manuelle Dateneingabe und Verlegungen eliminieren? Erfahren Sie jetzt mehr…

Stell dir vor, du könntest alle deine KI-Workflows innerhalb von Minuten über standardmäßige OpenAI-Endpunkte bereitstellen, Integrationen vereinfachen und benutzerdefinierten Code reduzieren? Entdecke wie…

Stell dir vor, du könntest blitzschnelle, datenbasierte Kursempfehlungen liefern, die auf die Bedürfnisse jedes Teilnehmers zugeschnitten sind und so mühelos Engagement und Conversion-Raten steigern. Erfahre, wie…

Stellen Sie sich vor, Sie könnten Lebensläufe nahtlos prüfen und Top-Kandidaten weiterleiten? Dieser Workflow nutzt GPT-4o-mini, JotForm und Google Sheets, um Stunden zu sparen und die Einstellungsqualität zu verbessern. Erfahren Sie, wie…

Overview Setup This n8n template demonstrates how to automatically generate authentic UserGenerated Content UGC style marketing videos for eCommerce p...

Automatically qualify inbound demo requests scrape prospect websites and send AIpersonalized outreach emailsall on autopilot What This Workflow Does T...

This n8n template creates an automated feedback loop that pulls email metrics from SendGrid weekly tracks performance in Airtable analyzes trends acro...

Schedule appointments from phone calls with AI using Twilio and ElevenLabs This n8n template creates an intelligent phone receptionist that handles in...

This workflow automatically converts Telegram text or voice messages into Notion tasks by using AI to extract the task name and due date allowing user...

Automated Customer Rewards Platform JotForm Integration This blueprint details a highly efficient AIpowered workflow designed to automate customer rew...

This workflow automates customer email support by combining Gmail AI classification and a knowledge base to provide instant accurate and friendly resp...

Description Keep your CRM and task system perfectly in sync automatically This workflow monitors a Google Sheet for lead reply updates instantly updat...

Description Automate your teams daily standups with AIpowered morning briefs directly pulled from ClickUp tasks and shared via Slack and Gmail every m...

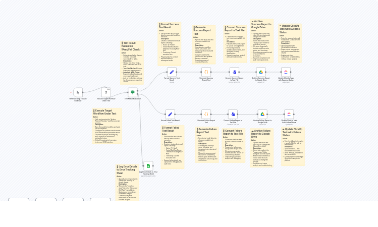
Description This workflow acts as a CICDstyle test harness for validating other n8n workflows It executes a target workflow here Archive Payment Recei...

Description Generate personalized firsttouch messages for every new lead automatically This workflow researches each company using AI crafts a natural...

gt Notice gt This workflow uses the HTML to Docx node from customjsspacehttpswwwcustomjsspace which requires a selfhosted n8n instance and a CustomJS ...

gt Notice gt Community nodes like customjsn8nnodespdftoolkit can only be installed on selfhosted instances of n8n This n8n workflow demonstrates how t...

The Multiplatform Social Media Content Creator with GoToHuman Approval workflow automates the creation review and publishing preparation of social med...

This workflow is the AI analysis and alerting engine for a complete social media monitoring system Its designed to work with data scraped from X forme...

Automatically create or update HubSpot companies and generate followup tasks whenever a JotForm is submitted All logs are stored to Google Sheets for ...

Description This workflow automatically validates and enriches contact form submissions from JotForm ensuring you only store highquality leads with co...

Automated image processing for ecommerce product catalog Use cases Monitor a Google Drive folder process each image based on the prompt defined in Wor...

Purpose Audience This workflow empowers marketing teams agencies and solopreneurs to instantly generate onbrand platformoptimized social media ads wit...

Whos it for This workflow is ideal for content creators marketers and business professionals who want to automatically repurpose their LinkedIn conten...

youtube to linkedin iconpngfileId2820 This workflow transforms new YouTube videos from any channel into highquality readytopublish LinkedIn posts and ...

Automate your daily AI news briefing fetch AItagged stories from Hacker News filter for the last 24 hours scrape and summarize with GPT then deliver a...

Youtube Explanation httpsyoutubeKgmNiV7SwkUhttpsyoutubeKgmNiV7SwkU This n8n workflow is designed to automate the initial intake and scheduling for a l...

Transform your inbox into an intelligent support system automatically detect new emails retrieve relevant knowledge from Pinecone rerank with Cohere f...