
想象一下能够自动审计数百个域名?此工作流结合了DataForSEO、AI、SQL和GitHub,可大规模生成并应用SEO规则。立即试用!

你能想象使用 GPT-4 从 Gmail 收件箱自动更新求职申请状态以实现精确跟踪吗?节省数小时并保持井然有序。今天就开始自动化吧!

想象一下,您可以在 Telegram 中处理订单、在 Google 表格中更新库存,并直接接受安全的 Paystack 支付?今天就试试吧!

想象一下,通过使用 AI 驱动的否定关键词建议自动分析 Google Ads 搜索词,即可精确找出浪费支出并提升 ROI。立即行动!

想象一下,能够立即将高优先级的 Jira 工单通过 Slack、Google Chat 和电子邮件警报升级,以便即时处理?立即开始!

你能想象自动总结 RSS 文章并生成 AI 图像,立即跨 WordPress 和社交媒体发布,从而提升互动并节省数小时吗?立即试用!

想象一下实现不间断的招聘信号管道:此工作流每 6 小时抓取 LinkedIn 发布,过滤噪音,提取邮箱和电话号码,然后将线索记录到 Google Sheets。立即开始!

您能想象能够即时监控 Elastic Email 余额并在 Slack 上提醒您的团队吗?此工作流程自动执行子账户检查,以防止活动中断。立即试用!

想象一下,每天都能获得充满顶级Reddit洞察的LinkedIn轮播,无需动手即可提升互动并每周节省数小时。立即开始自动化!

想象一下,能够将所有 LinkedIn 帖子的评论瞬间捕获到 Google 表格中,进行无缝分析?自动抓取、转换和存储——立即行动!

想象一下,您可以将 Google 地图的商家数据自动抓取到 Google 表格中,节省数小时的手动输入并集中管理潜在客户。准备好立即开始了吗?

如果您可以即时按类别、优先级和置信度对每封支持邮件进行排序和摘要,并将清晰的提醒发送到 Slack 以便团队更快地行动,会怎样?立即试用!

想象一下能够使用AI自动化文档上传和精确的文件夹路由吗?此工作流可在Google Drive中分类并移动文件以节省时间。立即试用!

你能想象无需动手即可每天发布AI生成的Instagram图片吗?它从Sheets获取创意并立即自动发布。今天就开始自动化吧!

想象一下,实现轻松的 Telegram 管理和在 Facebook 及 LinkedIn 上的即时内容分享,节省时间并提高参与度 — 立即开始!

想象一下从您的网络研讨会实现无缝知识传递!此工作流可自动转录会话,使用 GPT-4o-mini 提取主题,并创建 Notion 页面以供团队即时访问。立即开始。

想象一下,仅需几分钟就能自动完成 Zoom 会议转录、AI 驱动的摘要和矛盾检测?获取一致的洞察、更快的决策和无懈可击的记录——立即开始!

想象一下能够通过 Jira 和 Slack 自动化 GitLab 标签发布?节省时间,减少错误,并保持开发和 QA 同步——马上行动!

想象一下,在不输入一个字的情况下即可源源不断地获取 LinkedIn 通讯文章——此工作流可在几分钟内将您的播客重新利用为精美的草稿。即刻开始自动化您的内容吧!

想象一下能够将 Webflow 表单提交自动导入 Google Sheets、发送即时电子邮件确认,并为每条潜在客户触发 WhatsApp 警报?今天就开始吧。

想象一下,通过聊天即可实现完美的任务管理、即时的电子邮件草拟和按需报告。简化操作,消除错误,每周节省数小时。从今天开始自动化!

想象一下,无需付出额外努力即可实现无瑕的CRM数据清洁。此工作流程通过 NeverBounce 自动验证 HubSpot 联系人,并在存在风险的电子邮件时提醒团队。立即开始简化流程!

想象实现无人工干预的无缝会议跟进。本工作流从 Google 表格获取未处理的记录,通过 AI 提取行动项、跟进行动和风险,并通过电子邮件发送摘要。立即尝试!

你能想象每天早晨醒来就能收到由 AI 驱动的清晰 Nifty 50 市场摘要,突出显示主要动向和市场情绪吗?立即开始吧!

如果您可以使用 Google Sheets 配合 Groq AI 自动化每周内容草稿,并即时在 Slack 获取摘要?节省数小时,保持一致性,再也不错过截止日期。立即试用!

想象一下,通过自动检测 NSE RSS 中的公司行动到 Google Sheets 和 Gmail,实现即时投资组合更新——无需手动跟踪。立即行动!

想象一下,通过使用 Google Sheets、Gemini AI 和 Gmail 自动检测并提醒资产配置偏离情况,实现精准的投资组合平衡——让您轻松保持目标。立即开始。

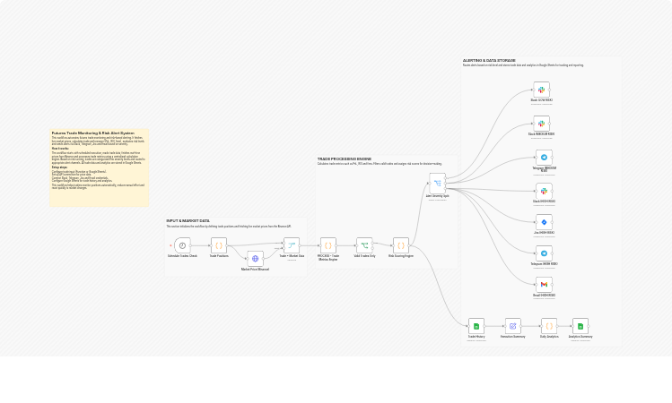
想象一下实现自动化期货监控,获取实时价格、计算盈亏/投资回报率,并将基于严重程度的警报发送到 Slack、Telegram、Jira 或电子邮件。立即开始!

想象一下,只需一个主题就能立即创建三个适用于不同平台的视频脚本?此工作流程使用 GPT-4o-mini、Sheets 和 Gmail,为您节省数小时。立即开始。

想象一下,无需费力即可实现持续的 SEO 增长。此工作流可自动生成并调度 34 个 AI 驱动的内容资产,覆盖 WordPress、LinkedIn 和社交平台,以推动流量。立即开始。

想象一下,能够将原始法规新闻转换为 Google Sheets 中简洁且可操作的摘要?简化研究流程,保持合规,减少手动工作。立即开始!

想象一下,通过结构化的AI输入和即时CRM更新,实现闪电般的RFP响应。自动化PDF解析、需求提取和提案起草——提高效率,再也不错过任何截止日期。立即开始!

如果您能够轻松地为所有 URL 收集关键字聚类,将 SEO 指标集中到 Google 表格中,并通过一次点击立即提升您的策略,该多好!

想象一下,使用 webhook、RabbitMQ 和 Gmail 来简化客户端入职通知,实现即时警报和减少错误?立即启动您的自动化工作流!

想象一下能够瞬间回答每个学生的问题?这个 n8n 工作流获取未回复的线程,生成 AI 回复,升级高级咨询。立即激活您的自动化!

想象一下在几分钟内获得完整的合同风险报告:此工作流使用 AI 拆分、分类和评分条款,以突出高风险条款。立即尝试!











