
Imagínate logrando objetivos de precio accionables y alertas de COMPRAR/MANTENER/VENDER automáticamente con ChatGPT y Gemini, ahorrando horas en investigación y mejorando la precisión en el trading—¡comienza hoy tu análisis de acciones potenciado por IA!

Imagina obtener informes de investigación inmobiliaria con marca y ultrarrápidos entregados automáticamente, eliminando el análisis manual de datos y la preparación de presentaciones. Optimiza ahora tus actualizaciones para inversores: ¡comienza a automatizar hoy mismo!

¿Y si pudieras consultar tus gastos directamente en Telegram con análisis de IA y filtrado automático, ahorrando horas de trabajo manual? ¡Empieza a consultar ahora!

¿Y si pudieras analizar incidentes en minutos, recopilando automáticamente registros, métricas, despliegues y datos de banderas de función para identificar causas raíz y notificar a los equipos rápidamente? Empieza ahora.

¿Te imaginas poder generar resúmenes diarios de rendimiento del chatbot RAG sin esfuerzo? Este flujo de trabajo recopila, analiza y envía cada mañana por correo electrónico los indicadores clave. ¡Empieza ahora!

¿Te imaginas poder migrar toda tu lista de tareas de ClickUp a Nextcloud Deck en minutos, eliminando la configuración manual y los errores? ¡Pruébalo hoy y optimiza tu flujo de trabajo!

Imagina lograr el enrutamiento de tareas de IA en tiempo real con controles dinámicos de costos y cumplimiento de SLA. Este flujo de trabajo selecciona automáticamente los LLM óptimos según políticas y rendimiento. ¡Empieza a optimizar hoy!

Imagina lograr respuestas ultrarrápidas a los clientes sin personal adicional: este flujo de trabajo redacta correos con IA, filtra el ruido y registra borradores para revisión en Sheets. Aumenta la eficiencia y sorprende a tus clientes. ¡Empieza a automatizar hoy!

Who is this for Job seekers who want to automate their entire job search pipeline from discovering new listings to generating tailored resumes and cov...

¿Te imaginas poder actualizar y supervisar automáticamente tus embeddings RAG a diario, garantizando la máxima precisión y calidad continua? Descubre cómo este flujo de trabajo mantiene tu IA siempre actualizada: ¡comienza ahora!

¿Qué pasaría si pudieras supervisar la calidad de tus datos en PostgreSQL cada seis horas, detectar anomalías y generar correcciones automáticamente antes de que resulten costosas? ¡Regístrate hoy mismo!

Imagina lograr una normalización y validación de datos instantánea e independiente sin dependencias externas, convirtiendo números, fechas y booleanos sin esfuerzo. ¡Empieza a transformar tus registros ahora!

¿Te imaginas poder bloquear envíos de spam usando honeypot, análisis de tiempo y comprobaciones de correos desechables? Este flujo de trabajo limpia tus formularios sin CAPTCHAs y mantiene el flujo del usuario. ¡Empieza ahora!

¿Te imaginas poder actualizar instantáneamente los tokens de Facebook y suscribir campos de webhook al instante? Este flujo de trabajo automatiza el intercambio de tokens y la actualización de campos para todas las páginas. ¡Empieza ahora!

Imagina lograr un compromiso instantáneo y personalizado con cada DM de Instagram usando automatización con IA e historial de conversación persistente. Optimiza las respuestas y nunca pierdas un cliente potencial: ¡empieza ahora!

¿Te imaginas poder programar y publicar publicaciones sociales al instante? Este flujo de trabajo n8n sube medios, valida reglas y activa la API de Swonkie para resultados impecables. ¡Comienza a automatizar hoy!

Imagina lograr expansiones semanales de vocabulario sin esfuerzo a partir de tus pistas favoritas de Spotify usando extracción con IA y registro automatizado en Google Sheets. Desbloquea un aprendizaje de idiomas más inteligente: ¡pruébalo ahora!

Imagina proporcionar lecciones diarias de habilidades individualizadas para tus suscriptoras sin mover un dedo—coinciden automáticamente y se envían a las 9 AM para aumentar la participación. ¿Lista para empoderar a tus aprendices? ¡Comienza ahora!

¿Y si pudieras ofrecer coaching de IA personalizado al instante a cada mujer, impulsando su crecimiento profesional y eliminando los seguimientos manuales? Automatiza la incorporación, adapta los consejos y realiza seguimientos semanales. ¡Empieza hoy!

Imagina recibir alertas de ciclo menstrual perfectamente programadas y consejos de bienestar personalizados enviados directamente al correo de tus suscriptores, aumentando el compromiso y el cuidado. ¡Comienza con esta automatización de n8n ahora!

¿Puedes imaginar poder analizar automáticamente tus llamadas de ventas, enriquecer las transcripciones con información de varios CRM y enviar retroalimentación instantánea a Slack y correo electrónico? ¡Comienza hoy!

¿Te imaginas poder capturar el sentimiento de tus competidores en Reddit en tiempo real cada semana? Este flujo de trabajo rastrea publicaciones, analiza el sentimiento, detecta vulnerabilidades y mantiene tu estrategia afilada. ¡Pruébalo ahora!

Imagina obtener diariamente información sobre el engagement de competidores sin esfuerzo, extrayendo perfiles automáticamente con Bright Data, puntuándolos con GPT-5.4 y recibiendo alertas en tiempo real. ¡Empieza a optimizar tu estrategia ahora!

Imagina transformar videos de YouTube en boletines de IA con tu marca al instante, ahorrando horas en diseño y distribución. Genera HTML con estilo y envía correos por lotes a suscriptores sin esfuerzo. ¿Listo para empezar ya?

Imagina obtener informes publicitarios instantáneos y completos en Meta, Google y Microsoft sin mover un dedo. Consolida datos, genera ideas y envíalos por correo a tu equipo. ¡Empieza ahora!

Imagina capturar clientes potenciales automáticamente desde publicaciones de LinkedIn para llenar tu canal más rápido. Este flujo de trabajo extrae comentaristas y los convierte en prospectos en minutos. ¡Comienza ahora!

¿Te imaginas poder automatizar tareas complejas a través de Telegram? Esta plantilla enruta texto, voz e imágenes mediante IA y herramientas en la nube para respuestas instantáneas. ¡Pruébala ahora!

¿Te imaginas convertir sin esfuerzo cualquier hilo de Reddit en publicaciones atractivas para X y LinkedIn? Este flujo de trabajo extrae, resume y crea contenido social optimizado, con aprobación humana. ¡Comienza ahora!

¿Te imaginas ofrecer vistas previas instantáneas de atuendos virtuales en Telegram? Este bot captura fotos de usuarios, realiza la prueba de ropa con IA y devuelve imágenes estilizadas rápidamente. ¡Pruébalo ahora!

¿Te imaginas poder archivar al instante cada adjunto de correo de Outlook en tu DATEV DMS, eliminando el archivado manual y los errores? Comienza a optimizar hoy mismo.

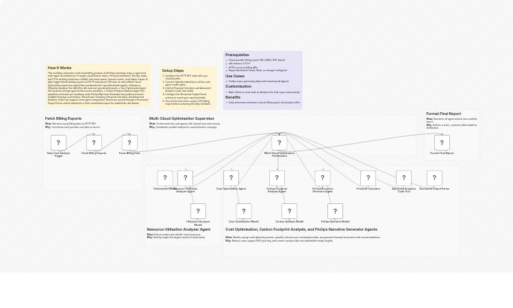
¿Te imaginas recibir diariamente información procesable sobre costes, utilización de recursos e impacto de carbono en AWS, Azure y GCP, todo de forma automática? ¡Empieza hoy!

Imagina lograr la detección de desinformación en tiempo real y la generación de informes de riesgo. Este flujo de trabajo orquesta agentes GPT-4o para descubrir narrativas coordinadas y campañas de bots, almacenando los resultados en Google Sheets. ¡Comienza a analizar ahora!

Imagina conseguir publicaciones con alto nivel de interacción sin esfuerzo extra. Este flujo de trabajo extrae transcripciones de YouTube, crea hilos de Twitter listos para volverse virales y los publica automáticamente. Transforma el contenido de video en tendencia hoy: ¡comienza ahora!

¿Y si pudieras crear infografías basadas en investigación al instante sin habilidades de diseño? Este flujo de trabajo usa GPT-4 para investigación de datos y kie.ai para generación de imágenes—optimiza tu contenido visual ahora.

Imagina lograr importaciones de datos sin errores cada vez con reglas de validación flexibles. Este flujo de trabajo comprueba matrices JSON según tus criterios personalizados antes de incorporarlos a tus sistemas. ¡Pruébalo ahora!

Imagina crear un currículo sin fisuras en minutos: este flujo de trabajo aprovecha GPT-4o, Perplexity y Google Sheets para automatizar planes de lecciones y evaluaciones respaldados por investigación. ¡Comienza ahora!

¿Te imaginas poder monitorear automáticamente los lifetime deals de AppSumo, extraer precios, valoraciones y estado cada día, y luego registrarlos en Google Sheets para obtener información al instante? ¡Empieza ahora!

Imagina obtener insights consistentes y basados en datos cada lunes con informes por correo electrónico de GA4 automatizados rematados con un resumen ejecutivo generado por IA. ¡Optimiza tu flujo de trabajo de analítica y empieza a ahorrar tiempo ahora!

Imagina obtener semanalmente insights de Reddit sin la API: este flujo de trabajo raspa las publicaciones más destacadas, deduplica las entradas y genera un digest listo para compartir en Google Sheets. ¡Comienza ahora!

Imagina obtener actualizaciones puntuales de listados de Redfin sin mover un dedo: raspa automáticamente, registra en Sheets y envía alertas a Slack para nuevas propiedades. ¡Comienza hoy!

¿Te imaginas poder automatizar la revisión de CV de extremo a extremo? Extrae currículos con Mistral OCR, evalúalos con Gemini AI y envía correos personalizados al instante; ¡automatiza tu contratación hoy!

¿Y si pudieras automatizar resúmenes de correos, registrarlos en Excel y alertar a los equipos por Telegram? Ahorra horas, reduce errores y mantén el orden. Empieza a automatizar hoy.

¿Te imaginas poder gestionar facturas y contactos sin esfuerzo mediante chat? Este flujo de trabajo conecta Fakturoid y ARES para automatizar tareas, ahorrando tiempo y reduciendo errores. ¡Comienza ahora!

Imagina lograr una gestión de citas automatizada y cero conflictos de programación. Este chatbot de WhatsApp con IA gestiona reservas, reprogramaciones y cancelaciones por texto o voz. ¿Listo para optimizar tu salón? ¡Empieza ahora!

Imagina lograr un seguimiento de competidores en tiempo real y alertas estratégicas instantáneas. Este flujo de trabajo extrae semanalmente los cambios en los sitios web, los analiza con IA y notifica a tu equipo. ¡Comienza a monitorear hoy!

¿Te imaginas poder consolidar pagos de Stripe, el historial de Google Sheets e información de IA en un informe semanal automatizado con previsiones de tendencias y alertas? ¡Empieza a automatizar hoy!

Imagine lograr un análisis de acciones en tiempo real impulsado por IA directamente en Telegram para desbloquear conocimientos instantáneos, comparaciones y evaluaciones de riesgo usando Twelve Data y GPT. ¡Pruébalo ahora!

¿Puedes imaginarte reconciliar las transacciones de Stripe a diario y detectar discrepancias al instante con información impulsada por IA para cero errores? Optimiza tus finanzas ahora: comienza a automatizar hoy.